脑胶质瘤,尤其是胶质母细胞瘤(GBM),以其侵袭性强、治疗抵抗性高而成为神经肿瘤领域的顽疾。尽管手术、放疗和化疗等多模态治疗手段不断优化,但患者预后依然不容乐观,如今科学家发现一种氨基酸似乎可以饿死肿瘤细胞。
导语:脑胶质瘤,尤其是胶质母细胞瘤(GBM),以其侵袭性强、治疗抵抗性高而成为神经肿瘤领域的顽疾。尽管手术、放疗和化疗等多模态治疗手段不断优化,但患者预后依然不容乐观,如今科学家发现一种氨基酸似乎可以饿死肿瘤细胞。
大脑里的“营养战争”
脑作为高耗能器官,依赖葡萄糖维持神经生理功能,而GBM等脑癌会脱离正常生理调控,具备强增殖与侵袭能力。目前,GBM作为成人最常见且恶性程度最高的原发性脑肿瘤,标准治疗方案为手术切除联合放疗(RT)与替莫唑胺(TMZ)化疗,但患者几乎均会复发,多数在确诊后1-2年内死亡,治疗耐药与肿瘤异质性是主要障碍。
正常脑组织对葡萄糖的依赖性极高,而胶质瘤细胞在进化过程中,不仅保留了对葡萄糖的高摄取能力,还通过代谢重编程,将葡萄糖的碳原子从生理过程(如三羧酸循环氧化和神经递质合成)中“分流”,用于合成支持肿瘤增殖和侵袭的生物大分子。然而,这种代谢转变的具体机制及其在肿瘤生长和治疗抵抗中的作用尚不明确。近年来,尽管代谢组学技术的发展为研究肿瘤代谢提供了新的工具,但针对脑胶质瘤的代谢重编程机制,尤其是其与正常脑组织代谢差异的研究仍存在空白。
2025年9月,Nature发表了一篇题为“Rewiring of cortical glucose metabolism fuels human brain cancer growth”的文章,该研究通过临床稳定同位素示踪和代谢通量分析,揭示了脑胶质瘤如何通过代谢重编程,将葡萄糖的碳原子重新分配,从而支持肿瘤的恶性扩张,并提出了通过饮食干预靶向代谢的潜在治疗策略。这一研究不仅填补了脑胶质瘤代谢机制研究的空白,还为开发新的治疗靶点提供了理论依据。

多组学联合临床示踪:从葡萄糖代谢入手,解码脑胶质瘤的代谢重编程机制
本研究是一项多中心、多组学联合的临床示踪研究,旨在通过稳定同位素示踪技术,结合代谢通量分析,揭示脑胶质瘤与正常脑组织在葡萄糖代谢上的差异,并探索其潜在的治疗靶点。研究纳入了8名疑似GBM的患者,这些患者接受了标准开颅手术,并在术前接受了13C标记葡萄糖的静脉输注。手术过程中,研究者通过立体定向技术,精确采集了增强型肿瘤、非增强型肿瘤和邻近皮层组织样本。此外,研究还使用了三种患者来源的原位GBM小鼠模型(HF2303、GBM12和GBM38),这些模型在基因组背景上具有典型的异质性,分别代表间充质型、前神经型和经典型GBM。
在干预措施方面,研究者通过13C标记葡萄糖示踪,结合质谱分析,直接测量了葡萄糖碳原子在肿瘤和皮层组织中的代谢命运。此外,研究还通过饮食干预(限制饮食中的丝氨酸和甘氨酸),评估了代谢重编程对肿瘤生长和治疗反应的影响。主要评价指标包括葡萄糖代谢通量、肿瘤组织中关键代谢物的13C标记水平,以及饮食干预对肿瘤生长和生存率的影响。次要评价指标包括肿瘤组织的基因表达谱和蛋白质表达谱,以及治疗后肿瘤微环境的变化。
代谢重编程揭示:GBM将葡萄糖碳原子重定向支持恶性扩张,饮食干预能否逆转?
1.葡萄糖碳“舍近求远”,TCA循环氧化被显著下调
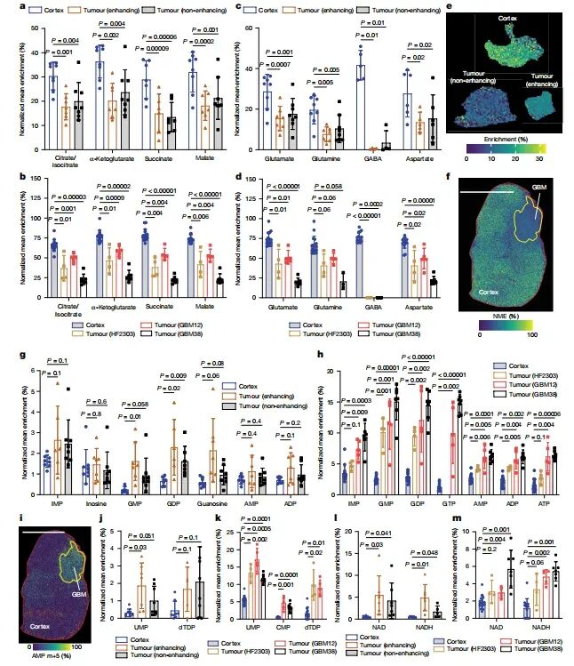
术中13C-葡萄糖持续输注(血浆m+6富集20–40%)显示,相同剂量标记下,GBM组织内柠檬酸/异柠檬酸、α-酮戊戊酸、琥珀酸及苹果酸的13C富集度比皮层低40–60%(P≤0.01,图1a-b)。时间-标记曲线进一步证实:皮层多轮TCA周转后m+4群体持续升高,而GBM在240min即达平台,提示肿瘤内葡萄糖氧化磷酸化通量被压制。这一氧化缺陷并非血流不足所致,而是肿瘤主动下调PDH及IDH通量的结果,为后续碳原子转向合成代谢留出空间。
.jpg)
图1 胶质瘤调控TCA循环与神经递质合成,将葡萄糖碳流导向核苷酸与NAD
2.神经递质合成“断供”,GABA几乎完全失去标记
在皮层,谷氨酸、GABA、天冬氨酸的m+2/m+4同位素体占总池30–50%;在GBM,同一指标降至5–10%,GABA几乎检测不到13C信号(P<0.001,图1c-d)。转录数据印证:GABA受体及合成酶(GAD1/2)表达下调2–5倍。这既解释了GBM患者常见的高度兴奋性神经网络,也提示肿瘤通过“代谢沉默”逃避神经微环境抑制。
3.核苷酸池“爆棚”,嘌呤/嘧啶合成通量升2–3倍
动态代谢通量分析(MFA)给出绝对值:GBM38模型中,IMP从头合成速率为180±30pmolmg-1h-1,显著高于皮层的70±15(非重叠95%CI,图2b);GMP支流通量同样升2.4倍。15N-酰胺谷氨酰胺示踪再验证:m+3-GMP在肿瘤富集度22%vs皮层9%(P=0.004,图2e)。这是首次在人体内定量“葡萄糖-核苷酸”通量,直接说明GBM将糖碳用于DNA/RNA合成的规模。
.jpg)
图2 胶质瘤提升核苷酸生物合成通量
4.丝氨酸“外购”策略占据主导,合成通量被压缩
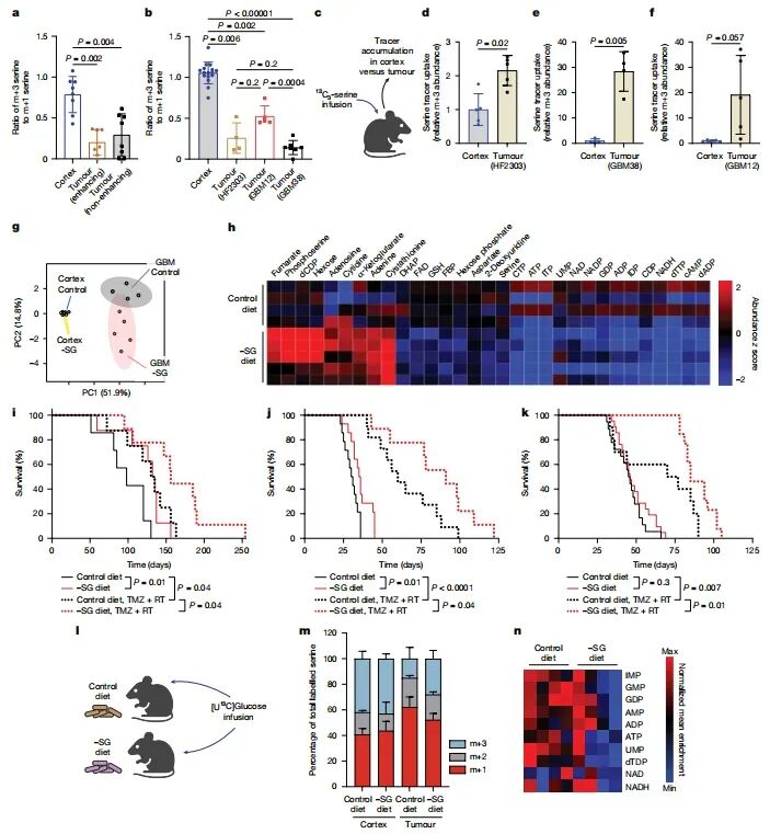
虽然总丝氨酸标记度相近,但m+3/m+1比值呈现“镜像”:皮层m+3占60%,GBMm+1占55–70%(P<0.00001,图3a-b)。多室MFA显示,HF2303与GBM38的丝氨酸摄取/合成比值是皮层的3–4倍。直接输注13C3-丝氨酸后,肿瘤组织m+3富集度达35–45%,显著高于皮层的15–20%(P=0.002,图3d-f)。作者据此提出“外购节省模型”:减少糖碳流入丝氨酸路径,可最大化核苷酸前体供应。
.jpg)
图3 丝氨酸代谢重编程助力胶质瘤核苷酸合成与治疗抵抗,可通过限制饮食丝氨酸/甘氨酸逆转
5.放疗后核苷酸需求“脉冲”,GMP合成瞬时升1.7倍
动态13C-MFA显示,8Gy全脑照射后1h,IMP→GMP通量从基线260升至440pmol mg⁻¹ h⁻¹,增幅约70%;AMP支路同步下降30%。15N-谷氨酰胺追踪证实m+3-GMP在照射后升高(P=0.02)。作者解释,DNA双链断裂修复需要大量dGTP,此急性“嘌呤重布线”是肿瘤耐药的重要代谢基础,也提示干预窗口应在照射后0–3 h。
6.饮食限制丝氨酸/甘氨酸,肿瘤核苷酸降25–40%
基于上述发现,研究团队通过限制丝氨酸摄入,发现−SG饮食使血浆丝氨酸下降约25%,循环m+1-丝素酸比例同步降低。HF2303模型中,该饮食令肿瘤m+3-丝氨酸升高2倍,而葡萄糖衍生的IMP、UMP、GMP标记分别下降28%、35%与24%(P<0.01,图3n)。PCA显示肿瘤代谢谱偏移,皮层几乎不变(图3h)。这证实“外购”被切断后,GBM被迫把有限糖碳先用于合成丝氨酸,从而暴露核苷酸池的“瓶颈”。
7.生存曲线:单用饮食延长中位生存25%,联合放化疗达40–60%
原位移植模型中,−SG饮食单药使HF2303与GBM38的中位生存分别从42d增至53d和38d增至48d(HR0.58,P=0.01;图3i-j)。加同步TMZ+RT后,−SG组生存期进一步提升至78d(HF2303)与71d(GBM38),比标准治疗组延长约40%(HR0.37,P<0.001,图3i-j)。Ki-67指数下降15–25%,无显著体重下降或血液毒性。该干预“选择性饥饿”肿瘤,而非全身毒杀,故与放化疗联用时,抑瘤效果进一步增强。由于正常脑组织主要依靠自身合成丝氨酸,因而受外源丝氨酸剥夺的影响较小。这一特性为该策略的选择性抗癌潜力奠定了基础。
总结
本研究通过临床与动物实验结合的方式,首次全面揭示了脑癌与正常皮层在葡萄糖代谢上的显著差异,明确GBM通过下调生理代谢、依赖外源营养并重定向葡萄糖碳至核苷酸合成来维持恶性表型。其不仅阐明了丝氨酸代谢在GBM中的关键作用及肿瘤异质性对代谢干预的影响,还证实饮食丝氨酸/甘氨酸限制可选择性靶向GBM代谢,增强放化疗疗效,为临床制定个体化代谢靶向治疗方案提供了直接依据。同时,研究建立的稳定同位素示踪与代谢通量分析方法,也为后续脑癌代谢机制研究与治疗靶点筛选奠定了重要技术基础,有望推动脑癌治疗从传统放化疗向代谢干预+标准治疗的联合策略发展,改善患者预后。
目前,研究团队正着手设计临床试验,计划在GBM患者中检验丝氨酸限制饮食联合标准疗法的可行性与疗效。未来,这一基于代谢弱点的营养干预策略,或将为对抗这种顽固脑瘤开辟全新战场。
参考文献
Scott AJ, Mittal A, Meghdadi B,et al. Rewiring of cortical glucose metabolism fuels human brain cancer growth[J]. medRxiv [Preprint]. 2023 Oct 25:2023.10.24.23297489. Update in: Nature. 2025 Oct;646(8084):413-422.DOI: 10.1038/s41586-025-09460-7.
“医学论坛网”发布医学领域研究成果和解读,供专业人员科研参考,不作为诊疗标准,使用需根据具体情况评估。
copyright©医学论坛网 版权所有,未经许可不得复制、转载或镜像
京ICP证120392号 京公网安备110105007198 京ICP备10215607号-1 (京)网药械信息备字(2022)第00160号