晚期胃癌患者为何总在手术后难逃复发厄运?这个困扰临床数十年的难题,或许隐藏在一群特殊的肿瘤细胞中。
导语:晚期胃癌患者为何总在手术后难逃复发厄运?这个困扰临床数十年的难题,或许隐藏在一群特殊的肿瘤细胞中。当传统化疗对它们束手无策时,一项最新研究首次锁定了一个可靶向的始作俑者。
胃癌干细胞标志物长期不明,现有疗法为何总陷“打地鼠”困境?
2025年12月,Science杂志发表了一篇题为“AQP5: A functional gastric cancer stem cell
marker in mouse and human tumors”的文章,直面胃癌治疗领域最棘手的瓶颈。胃癌作为全球第五大高发恶性肿瘤,每年夺走近77万生命,术后复发率高达40%-60%,转移性胃癌五年生存率不足10%。这一残酷现实背后,是肿瘤干细胞(CSC)理论提出的核心问题:尽管手术和化疗清除了绝大部分癌细胞,但潜藏的干细胞样细胞亚群能通过自我更新和分化为多种细胞谱系,驱动肿瘤持续进展、远处转移和治疗抵抗。

与白血病、结直肠癌等领域不同,胃癌CSC的实体研究长期停滞于有理论无实证的尴尬境地。过去二十年,CD44、LGR5、SOX2等候选标志物虽被提出,但表达谱过于宽泛(CD44在免疫系统广泛分布)、缺乏功能验证(仅通过细胞系关联分析推断)、无法靶向清除(SOX2为转录因子,无表面蛋白可及性)。而胃癌具有高度组织学异质性——肠型、弥漫型、混合型肿瘤的起源细胞可能截然不同,导致学界对是否存在普适性胃癌CSC标志物充满争议。这种分子层面的认知迷雾,直接造成临床缺乏清除CSC的精准武器,患者只能接受杀不死源头的传统化疗。
这项研究的突破正在于此:研究者们首次证明水通道蛋白AQP5不仅是可分离的表面标志物,更在功能上通过WNT、PI3K和MAPK信号轴直接驱动肿瘤增殖与侵袭,且特异性富集于胃窦部肿瘤干细胞亚群。这一发现为开发抗体药物偶联物(ADC)或CAR-T细胞疗法提供了可直接干预的把手,也让胃癌治疗从被动应对复发转向主动清除根源成为可能。
巧妙构建多模型验证体系,功能实验层层递进锁定CSC身份
本研究是一项融合基因工程小鼠模型、患者原发肿瘤活检、类器官培养及 orthotopic 移植的综合性功能基因组学研究,旨在从分子特征、干性功能和干预反应三个维度确证AQP5+细胞作为胃癌干细胞的身份。研究团队首先建立了样本纳入筛选的黄金标准:小鼠端采用Aqp5-eGFP-ires-CreERT2工具鼠与Apcfl/fl、Ptenfl/fl、KrasLSL-G12D/+三大癌基因 floxed 品系杂交,通过他莫昔芬诱导在胃窦干细胞中特异性激活WNT、PI3K和Ras通路,构建生理相关性最强的原发性胃癌模型;人类端则严格筛选未经术前化疗的胃窦腺癌患者活检标本(n≥5例),确保肿瘤微环境与分子特征未被治疗扰动。

图1 研究演示图
实验分组采用标志物分群-功能对比-干预验证的三级递进策略:第一步,通过流式细胞术(FACS)从鼠源肿瘤和人源活检中分离AQP5+与AQP5-上皮细胞,以10.8倍富集度和转录组测序验证分选纯度;第二步,将两类细胞分别进行类器官形成实验(评价自我更新能力)、原位移植成瘤实验(评价体内致瘤性)及谱系追踪(评价多向分化),每组设4-5个生物学重复;第三步,构建Aqp5-2A-DTR基因敲入模型,在肿瘤生长早期(第3天)和晚期(第4周)分别给予白喉毒素(DT)清除AQP5+细胞,观察肿瘤消退程度,并设计每周清除方案对抗可塑性。主要评价指标包括类器官连续传代超过10代的形成率(干性金标准)、移植后肿瘤体积与侵袭深度(致瘤性量化)、以及DT处理后肿瘤负荷变化(治疗响应);次要指标涵盖转录组富集分析(GO术语)、信号通路磷酸化水平(pAKT、pMAPK)和转移器官定植率,全方位构建AQP5+细胞的CSC证据链。
AQP5+细胞确证干细胞身份,清除后肿瘤负荷骤降90%且侵袭能力丧失
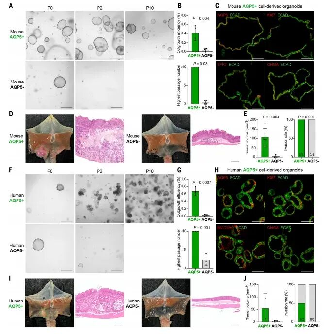
研究通过多维度功能实验确凿证实,AQP5阳性细胞群体正是驱动胃癌发生发展的“种子部队”。在体外自我更新能力验证中,从小鼠胃窦肿瘤分离的AQP5+细胞其类器官形成效率是AQP5-细胞的9倍,且能稳定传代超过10代(P10)仍保持旺盛增殖,而AQP5-细胞衍生的类器官在P2即告衰竭(图2A-B)。更关键的是,AQP5+细胞来源的类器官能分化出KI67+增殖细胞、TFF2+腺窝细胞及CHGA+内分泌细胞,完整复现了原发肿瘤的细胞谱系多样性(图2C),这正是CSC自我更新+多向分化的教科书式定义。来自患者原发灶的AQP5+细胞类器官形成率高达25.6倍优势,且长期维持肿瘤组织学特征(图2F-H),证明该机制跨物种保守。

图2 小鼠和人胃窦肿瘤AQP5+细胞表现出癌症干细胞功能
体内致瘤实验进一步巩固了结论。将500个AQP5+细胞移植至免疫缺陷鼠胃窦后,100%小鼠形成侵袭性腺癌,肿瘤体积中位数达150mm³并突破黏膜肌层浸润至浆膜下层;而移植5×10⁴个AQP5-细胞的实验组无一成瘤(0/4),即使侥幸形成微小结节也仅局限于注射部位的黏膜下层,无侵袭性(图2D-E)。这种数量级差异在TP53突变和Cldn18-CreERT2驱动的另外两个独立胃癌模型中反复验证,彻底排除了模型依赖性假阳性。
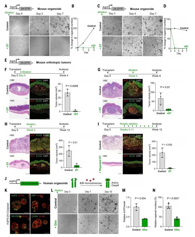
干预性研究结果堪称惊艳。在Aqp5-2A-DTR模型中,DT介导的AQP5+细胞清除使已建立4周的肿瘤负荷在4周内缩减近90%(P=0.0009),且完全阻断向肌层和邻近肝胰组织的侵袭(图3G)。连续每周清除AQP5+细胞的持续打击策略更实现肿瘤完全消退(图3I),而复发的肿瘤残留灶中检测不到AQP5+细胞,证明清除的彻底性。人类胃癌类器官的iCaspase9诱导凋亡系统也复现了该效应:B/B同源二聚化剂处理后,AQP5表达下降60%,类器官生长速率降低超过50%(P<0.0001)(图3L-N)。

图3 清除小鼠和人AQP5+癌症干细胞可阻断实验模型中的肿瘤起始和进展
机制探索揭示AQP5并非被动标志而是主动驱动。RNA-seq显示AQP5+细胞富集ECM重塑、EMT转化和化疗抵抗通路(图1F,J)。功能验证中,AQP5敲除导致pAKT和pMAPK水平分别下降约70%和65%,WNT靶基因MYC、CCND1表达下调超过50%;相反,过表达AQP5使肿瘤体积增加2-3倍,T4期侵袭率从33%跃升至80%。这种促癌效应在转移灶中同样显著:肝转移瘤中AQP5+细胞占比仅0.9%,但其类器官形成效率是AQP5-细胞的20倍,且敲除AQP5后转移灶被抑制在T1-T2期,无法侵犯邻近器官。
总结
本研究实现了从关联分析到因果验证的范式跃迁,不仅解决了领域长期悬而未决的CSC身份争议,更揭示了AQP5通过激活WNT-PI3K-MAPK信号轴主动驱动肿瘤增殖、侵袭和转移的分子机制,使其从单纯的细胞分选工具升级为可干预的治疗靶点。AQP5膜蛋白定位允许开发抗体药物偶联物或CAR-T细胞疗法进行精准清除;其表达局限在胃窦干细胞区,避免了泛上皮毒性;持续清除策略可克服肿瘤可塑性导致的复发耐药。研究建立的8个月长周期小鼠模型复现了胃癌肺肝转移全貌,证明AQP5+CSC是转移的火种,这为晚期患者治疗提供了新思路。
参考文献
LIM H Y G, YADA S, MURAKAMI K, et al. AQP5: A functional gastric cancer stem cell marker in mouse and human tumors[J]. Science, 2025, 390: eadr2428. DOI: 10.1126/science.adr2428.
“医学论坛网”发布医学领域研究成果和解读,供专业人员科研参考,不作为诊疗标准,使用需根据具体情况评估。
copyright©医学论坛网 版权所有,未经许可不得复制、转载或镜像
京ICP证120392号 京公网安备110105007198 京ICP备10215607号-1 (京)网药械信息备字(2022)第00160号