胰腺癌为何总在免疫治疗面前“刀枪不入”?这个被称为癌王的恶性肿瘤,长期以低突变负荷和免疫荒漠状态令PD-1/PD-L1抑制剂屡遭滑铁卢。
导语:胰腺癌为何总在免疫治疗面前“刀枪不入”?这个被称为癌王的恶性肿瘤,长期以低突变负荷和免疫荒漠状态令PD-1/PD-L1抑制剂屡遭滑铁卢。当学界将希望寄托于突变新抗原时,一篇最新研究却另辟蹊径——它揭示了一个被忽视的事实:超过千条由暗物质基因组翻译产生的隐秘肽段,正在肿瘤细胞表面静默提呈,其中近三成具备癌症限制性特征,或可成为撬动胰腺癌免疫治疗的全新支点。
胰腺癌免疫治疗屡战屡败症结何在,非编码基因组开辟靶向治疗新战场
2025年5月,Science在线刊登了一篇题为"Pancreatic cancer–restricted cryptic antigens are targets for T cell recognition"的重磅论文,直面胰腺癌免疫治疗的核心困境。胰腺导管腺癌(PDAC)作为实体瘤中免疫治疗最棘手的堡垒,其失败根源早已不是秘密:肿瘤纯度低至20-30%,突变负荷处于中下水平,复杂的肿瘤微环境(TME)中充斥着癌相关成纤维细胞和髓系细胞,这些非恶性细胞不仅挤占空间,更在免疫肽组学分析中释放大量干扰信号,导致恶性细胞的抗原特征被系统性稀释。更关键的是,传统靶向策略过度聚焦突变编码的新抗原,但这类抗原在胰腺癌中检出率极低——既往研究在11例患者来源类器官(PDO)中仅鉴定出5个突变来源的HLA-I结合肽段(mutHLAp),超过六成样本甚至完全检测不到。这种靶点荒漠使得CAR-T、TCR-T等细胞疗法在胰腺癌领域长期缺位。

与此同时,一个新兴概念悄然兴起:非编码基因组的异常翻译。癌细胞会产生一类隐秘抗原,即由长链非编码RNA(lncRNA)、5′或3′非翻译区(UTR)、编码基因的反义阅读框(intORF)等非经典开放阅读框(nuORF)翻译而来的非经典HLA-I结合肽段(ncHLAp)。这类抗原在黑色素瘤等少数癌种中已现端倪,但在胰腺癌中仍是未知领域。研究空白体现在三个层面:其一,ncHLAp在胰腺癌中的丰度和来源谱系完全未知;其二,缺乏翻译层面的证据判断其究竟是癌症特异性还是正常组织也存在的背景噪音;其三,最要害的是,这些隐秘肽段能否被T细胞实际识别并介导肿瘤杀伤,从未经过系统性功能验证。
类器官富集恶性组分提升分辨率,多组学联用系统筛选功能性隐秘抗原
本研究是一项整合多组学与功能验证的前瞻性转化研究,旨在系统鉴定胰腺癌癌症限制性ncHLAp并评估其作为TCR-T细胞疗法靶点的可行性。研究者首先从Dana-Farber癌症中心入组接受手术切除、转移灶活检或腹水穿刺的胰腺癌患者,建立12例患者来源类器官(PDO)系,并通过全基因组测序(WGS)、RNA测序(RNA-seq)完成突变 calling 与HLA分型,其中7例携带HLA-A*02:01等位基因。实验设计的精妙之处在于,所有PDO均接受低剂量干扰素-γ(IFN-γ)预处理36-40小时,以生理性上调HLA-I表达而不影响细胞活力,随后进行液相色谱-串联质谱(LC-MS/MS)免疫肽组学分析。为验证PDO相比传统bulk肿瘤的优势,研究同步对3例原发性胰腺癌切除标本进行相同分析,通过单细胞RNA测序(scRNA-seq)构建肽段来源基因模块(PSGM),证实PDO来源的PSGM在恶性细胞中特异性富集,而bulk肿瘤数据则被间质细胞和免疫细胞HLAp严重污染。
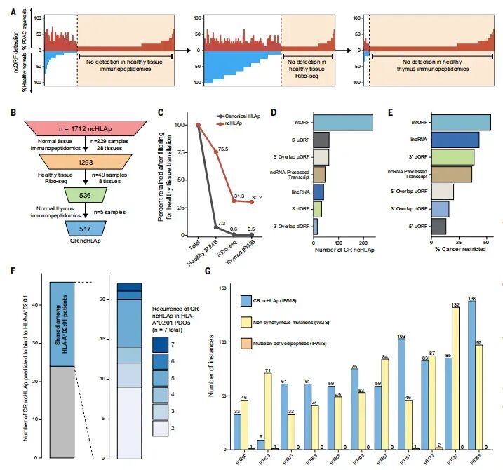
在筛选策略上,研究构建了个性化蛋白组搜索库,涵盖:①所有体细胞突变(无论预测亲和力);②23.7万个经核糖体图谱(Ribo-seq)支持的nuORF;③经KeepMeAround与IRFinder双算法鉴定的保留内含子。ncHLAp的鉴定采用nuORF类别特异性假发现率(FDR)过滤,并合成肽段验证质谱图谱相似性(dot product>0.7)。癌症限制性评估是设计核心,研究整合了28种健康组织(229样本)的HLA-I配体图谱、8种健康组织(49样本)的Ribo-seq数据以及5个健康胸腺的免疫肽组,构建三层过滤体系:任何在健康组织检测到相同肽段、或来源ORF有翻译证据的ncHLAp均被剔除。
功能验证环节设计环环相扣:首先采用体外CD8+ T细胞致敏与扩增平台,从HLA匹配的健康供者外周血单个核细胞(PBMCs)中,用肽段负载的树突状细胞(MoDCs)进行三轮刺激,通过多聚体染色和胞内细胞因子染色(ICS)评估免疫原性,阳性阈值设为>2%背景;继而利用10X Genomics BEAM-T技术,在单细胞分辨率下同步捕获TCRαβ序列与抗原特异性;最终通过CRISPR-Cas9敲除内源性TCR并转导候选TCR,构建TCR重定向T细胞(TCR-T),在PDO共培养体系中评价抗原特异性识别(CD137上调、IFN-γ分泌)与细胞毒性(萤火虫荧光素酶报告系统),并在NOD-scid IL2Rγnull(NSG)小鼠皮下移植瘤模型中验证疗效,主要终点为肿瘤生长延迟,次要终点包括TCR-T持久性与安全性。
胰腺癌类器官提呈千余隐秘肽段,三成呈现癌症限制性且免疫原性强劲
本研究通过高分辨率免疫肽组学,在11例PDO中鉴定出1,722个独特ncHLAp,单个患者检出中位数257个,占其总免疫肽组的2.2%至10.1%(中位5.1%),这一比例远超突变新抗原的检出率(仅5个mutHLAp检出,63%样本阴性)。
研究应用翻译中心过滤策略发现,仅30.2%(517个)ncHLAp被定义为癌症限制性(CR ncHLAp),其来源ORF在28种健康组织(含胸腺)的免疫肽组或Ribo-seq数据中完全无迹可寻(图1B-D)。与之形成鲜明对比的是,99.5%的经典HLAp在健康组织中均有翻译证据,证明该过滤体系已接近饱和。CR ncHLAp的nuORF类型分布呈现独特模式:intORF和3′dORF中有较高比例(40.1%和38.6%)表现为癌症限制性,而5′uORF多数为非限制性,提示不同区域的翻译调控机制存在根本差异。

注:a. 翻译中心过滤策略示意图;b. 各过滤步骤保留的ncHLAp数量;c. 经典/非经典HLAp在各步骤的保留百分比;d. 按生物学类别统计的CR ncHLAp数量;e. 各类别中CR ncHLAp所占比例;f. HLA-A*02:01 PDO中共享与患者特异性CR ncHLAp频率;g. 各PDO中检测到的CR ncHLAp与mutHLAp数量。
图1 胰腺癌ncHLAp的癌症限制性评估
采用高灵敏度体外致敏平台检测56个ncHLAp(33个CR,23个非CR),发现CR ncHLAp的致敏阳性率高达36.3%(12/33),而非CR组仅8.7%(2/23),差异具有显著性(图2B-D)。更关键的是,在健康胸腺中检测到翻译的ncHLAp无一具备免疫原性,强烈暗示胸腺阴性选择是免疫原性的关键决定因素。与突变新抗原直接对比,26个mutHLAp(4个经验证+22个计算机预测)的免疫原性率为38.5%,CR ncHLAp与之相当,彻底颠覆了非编码区翻译产物免疫原性弱的传统认知。
.jpg)
注:a. 体外致敏与扩增抗原特异性T细胞流程;b. 经验证ncHLAp的免疫原性热图;c. CR/非CR ncHLAp免疫原性Sankey图;d. 各生物学类别CR ncHLAp免疫原性分布;e. BEAM-T单细胞TCR测序与抗原特异性解码技术;f. 候选ncHLAp反应性TCR的HLA限制性与CDR3序列;g. HLA-A*02:01限制性TCR-T功能亲和力测定。
图2 PDAC限制性ncHLAp表现出免疫原性潜力
在PDO共培养体系中,高亲和力TCR-T细胞展现出强大的抗肿瘤活性。以HLA-A*02:01阳性P0071 PDO为模型,NU11特异性TCR001和TCR012在10:1效靶比下诱导大量IFN-γ分泌(>250 pg/ml)并上调CD137表达,而HLA不匹配对照PDO无反应(图3B-C)。细胞毒性实验显示,TCR001在2:1效靶比即可杀伤>80% PDO,且效应可被HLA-I阻断抗体完全抑制,证实HLA限制性(图3D)。

注:a. 类器官-TCR-T共培养与体内实验流程;b. PDO共培养上清IFN-γ ELISA;c. TCR-T表面CD137表达;d. 不同效靶比下TCR-T对PDO的细胞毒性;e. TCR001针对NU11的丙氨酸扫描;f. 体内疗效评估流程;g. NSG小鼠皮下移植瘤生长曲线。
图3 CR ncHLAp特异性T细胞可在体外和体内识别并杀伤胰腺癌类器官
丙氨酸扫描揭示NU11第6位氨基酸(W)是TCR001识别的绝对必需残基,任何替换均导致亲和力下降>20,000倍,且ScanProSite分析未发现人类蛋白组中存在交叉反应性肽段,预示良好安全性。体内实验中,单次输注1×10⁷ TCR001-T细胞使NSG小鼠皮下移植瘤生长显著延迟(P<0.001),而无关TCR对照组肿瘤快速进展,首次在体内证实靶向ncHLAp的TCR-T具有治疗可行性。
总结
本研究系统揭示了非编码基因组翻译产生的隐秘抗原可作为T细胞识别的功能性靶点。PDO培养成功破解了胰腺癌低肿瘤纯度制约高分辨率免疫肽组学的世纪难题,使恶性细胞特异性HLAp鉴定成为可能;翻译中心过滤框架整合了健康组织免疫肽组、Ribo-seq及胸腺数据,为定义真正癌症限制性抗原设立了金标准,避免了脱靶毒性风险。尤其值得关注的是,近半数CR ncHLAp在HLA-A*02:01患者中共享,这为开发无需个体化定制的通用型TCR-T疗法奠定理论基础,大幅降低了生产复杂性与成本。未来工作将聚焦于解析致癌信号如何驱动nuORF异常翻译的分子机制,并推动CR ncHLAp导向的TCR-T或疫苗进入早期临床试验,让更多胰腺癌患者能从免疫治疗革命中获益。
参考文献
ELY Z A, KULSTAD Z J, GUNAYDIN G, et al. Pancreatic cancer–restricted cryptic antigens are targets for T cell recognition[J]. Science, 2025, 388: eadk3487. DOI: 10.1126/science.adk3487.
“医学论坛网”发布医学领域研究成果和解读,供专业人员科研参考,不作为诊疗标准,使用需根据具体情况评估。
copyright©医学论坛网 版权所有,未经许可不得复制、转载或镜像
京ICP证120392号 京公网安备110105007198 京ICP备10215607号-1 (京)网药械信息备字(2022)第00160号